PowerSchool SIS Student Matching
Student matching happens automatically based on your delivery options when you initiate the Deliver Data task and load or create the delivery batch. This page describes how the system checks matching criteria during student matching. After the process completes, the system-generated results appear as matches, no matches, or potential matches. You must use the Match window to confirm or reject any potential matches before delivery.
Student Matching
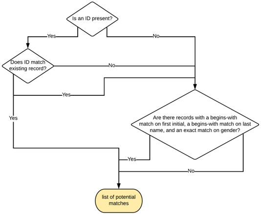
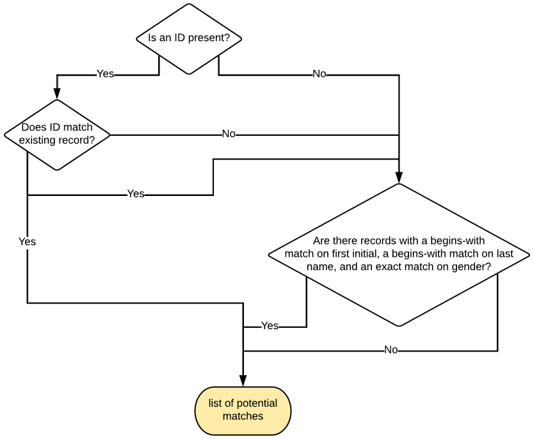
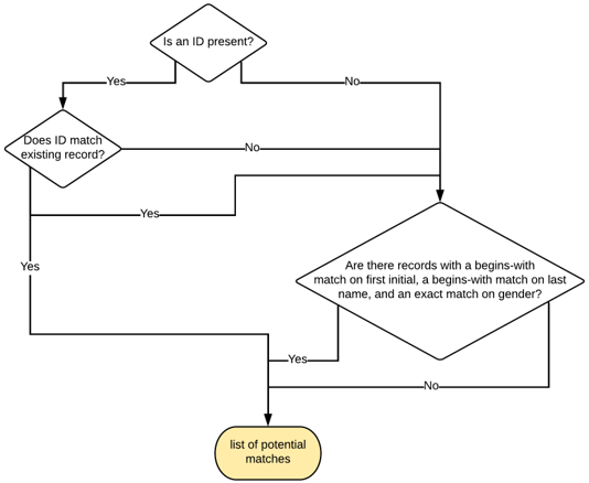
Check if a student ID exists that matches the record in PowerSchool SIS.
If such a record exists, it is considered a match.
If there is no student ID or the student ID does not match the record in PowerSchool SIS, go to Step 2.
Check if records exist with a begins-with match on first initial and last name and an exact match on gender.
If such records exist, they are considered potential matches.
If no such records exist, there is no match.

Student Matching Schema
Matching Inactive Students
In PowerSchool SIS version 20.4.1.0+, the system can match inactive students. Within the delivery target, a toggle turns the feature on and off. Contact PowerSchool Enrollment Support to enable this feature. When turned on, Active, Inactive, Pre-Registered, and Transferred-Out students appear in the Match window and can be selected for matching. The Status column shows whether a student is Active, Inactive, Pre-Registered, or Transferred-Out.
A versioning check automatically determines the version of PowerSchool SIS in relation to inactive student matching and delivery. The check is as follows:
If the version is earlier than 20.4.0.0, the delivery occurs using the old endpoint.
If the version is 20.4.0.0 or before 20.4.1.0, there is an additional call to the new Enroll Student endpoint to verify if it is present. If present, the new endpoint is used for delivery. Otherwise, the old endpoint is used.
If the version is 20.4.1.0 or later, the new endpoint is used for delivery.
Student Matching (Match Window)
In the Match window, the following are considered potential matches:
The student ID exists.
The student ID matches the record in PowerSchool SIS.
Records exist with a begins-with match on first initial and last name and an exact match on gender.

Student Matching (Match Window) Schema
Enhanced Student Matching
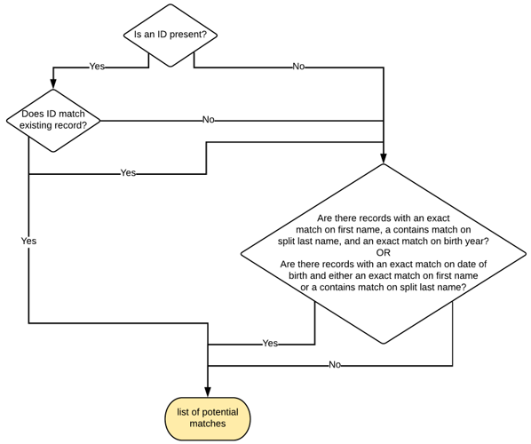
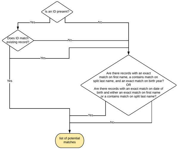
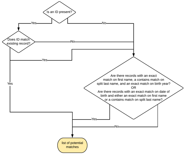
Check if a student ID exists and if it matches the record in PowerSchool SIS.
If such a record exists, it is considered a match.
If there is no student ID or the student ID does not match the record in PowerSchool SIS, go to Step 2.
Check if records exist with:
an exact match on first name and a contains-match on split last names, and an exact match on birth year
or
an exact match on date of birth and either an exact match on first name or a contains-match on split last namesIf such a record exists, it is considered a potential match.
If no such records exist, there is no match.
A contains-match on split last name is performed based on the following conditions:
If the last name value entered in Enrollment contains no spaces or hyphens, do a "contains" search for the name listed.
If the last name value contains spaces, split the string by the spaces and do a "contains" search for each of the names.
If the last name value contains hyphens, split the string by the hyphens and do a "contains" search for each of the names.
If the last name contains hyphens and spaces, split the string by hyphens and spaces and do a "contains" search for each of the names.

Enhanced Student Matching Schema
Enhanced Student Matching (Match Window)
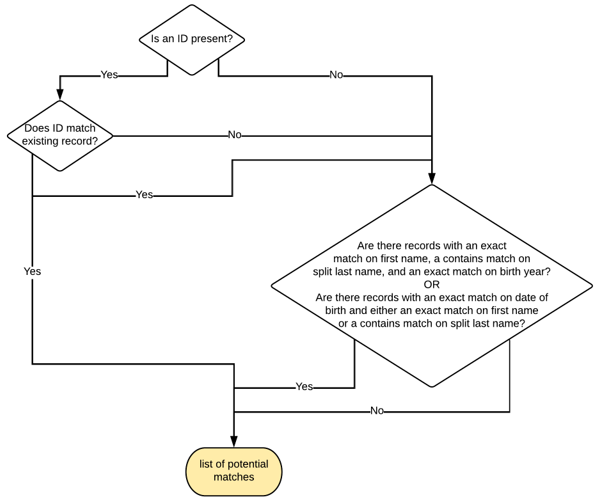
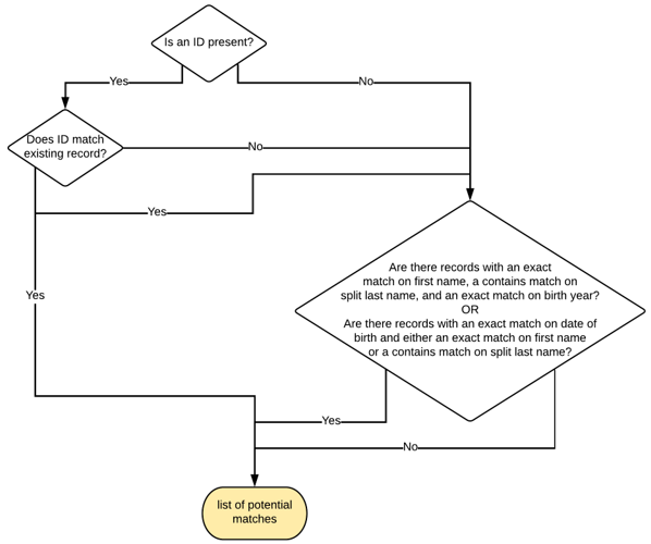
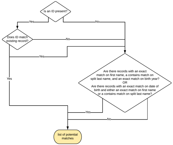
Check if a student ID exists that matches the record in PowerSchool SIS.
If such a record exists, it is added to the list of potential matches.
If there is no student ID or the student ID does not match the record in PowerSchool SIS, go to Step 2.
Check if records exist with:
an exact match on first name and a contains-match on split last names, and an exact match on birth year
or
an exact match on date of birth and either an exact match on first name or a contains-match on split last names.If such records exist, they are added to the list of potential matches.
If records do not meet the criteria, they are added to the list of potential matches.
A contains-match on split last name is performed based on the following conditions:
If the last name value entered in Enrollment contains no spaces or hyphens, do a "contains" search for the name listed.
If the last name value contains spaces, split the string by the spaces and do a "contains" search for each of the names.
If the last name value contains hyphens, split the string by the hyphens and do a "contains" search for each of the names.
If the last name contains hyphens and spaces, split the string by hyphens and spaces and do a "contains" search for each of the names.

Enhanced Student Matching (Match Window) Schema
Enhanced Student Matching (Automatically Match When an Exact Match Is Found)
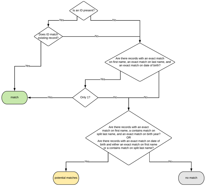
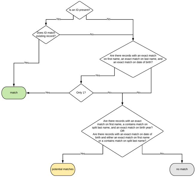
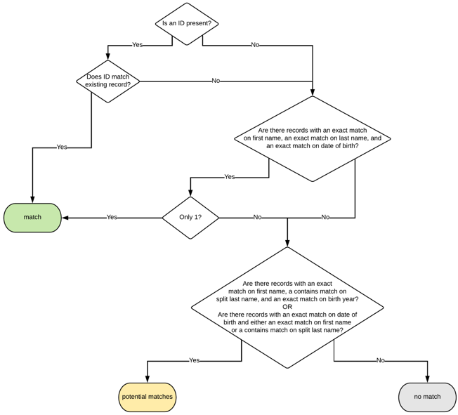
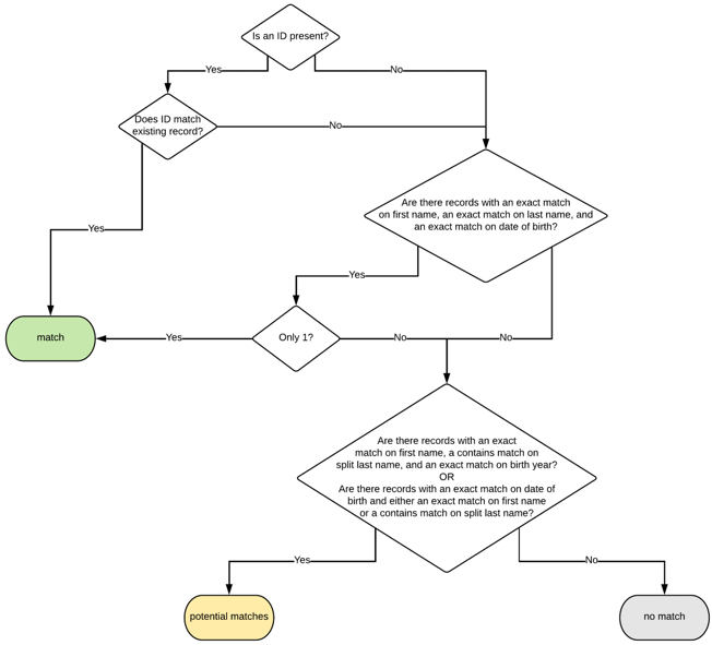
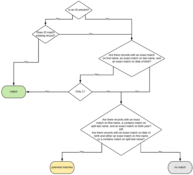
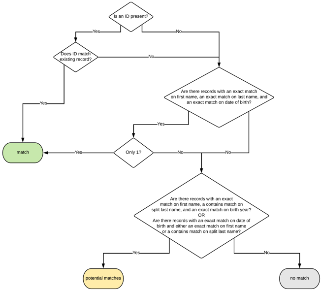
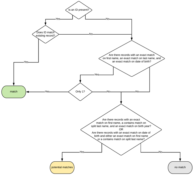
Check if a student ID exists that matches the record in PowerSchool SIS.
If such a record exists, it is considered a match.
If there is no student ID or the student ID does not match the record in PowerSchool SIS, go to Step 2.
Check if records exist with an exact match on first name, last name, and date of birth.
If only one such record exists, it is considered a match.
If no students or more than one student meet the exact-match criteria, go to Step 3.
Check if records exist with:
an exact match on first name and a contains-match on split last names, and an exact match on birth year
or
an exact match on date of birth and either an exact match on first name or a contains-match on split last names.If such a record exists, it is considered a potential match.
If no such records exist, there is no match.
A contains-match on split last name is performed based on the following conditions:
If the last name value entered in Enrollment contains no spaces or hyphens, do a "contains" search for the name listed.
If the last name value contains spaces, split the string by the spaces and do a "contains" search for each of the names.
If the last name value contains hyphens, split the string by the hyphens and do a "contains" search for each of the names.
If the last name contains hyphens and spaces, split the string by hyphens and spaces and do a "contains" search for each of the names.

Enhanced Student Matching (Automatically Match When an Exact Match Is Found) Schema