PowerSchool SIS Delivery Options
Delivery Target Configuration
The PowerSchool API needs a separate target from the data delivery. Contact PowerSchool Enrollment Support to set up your delivery target configuration options.
Configuration Options
Common Configuration Options
| Configuration Option | Description |
|---|---|
| Title | Unique and identifies it as API delivery. |
| Associated Data View | The data view is linked to this delivery target. Most of the time, this is the Pending Delivery View. |
| Target Type | Set to PowerSchool API. |
| Delivery Time Zone | This allows the fields *BATCH_CREATION_DATE* and *CURRENT_DATE_WITH_ZEROS* to be converted from Central Time (the default) to the designated time zone. This value is calculated on delivery and based on the option selected. |
| Allow Unapproved Records | This configuration option allows unapproved records to be eligible for delivery. Generally, a submission record must be approved in the submission record workflow to be eligible for delivery to a SIS. This option is rarely used. Records do not need to be approved to show in the Pending Delivery view, but they will still be removed from the Pending Delivery view once delivered. Note that a record does not appear in the Delivered view until it has been both delivered and approved. |
| Attempt Match for Unmatched Contacts within Batch | This setting allows for the ability to deliver siblings within the same batch and have contact matching for all students within that batch. If this feature is not enabled, siblings within the same batch that have the same contacts (newly created in the SIS) will result in duplicate contact records. |
| API Configuration | Define the External API Configuration. |
| Deliver Now Enabled | This feature allows users to initiate the matching processes and deliver data to the SIS without the batch creation process outside of the standard data delivery workflow. In actuality, it creates delivery batches for individual records behind the scenes. If any potential matches or errors need to be resolved, the user is directed to the delivery review page as part of the normal data delivery workflow. This uses the same data delivery code as the standard data delivery workflow. This option is very rarely used. |
| Permissive Delivery Enabled | This configuration option allows delivery of schemas with a match status of Potential Match and, in doing so, creates new records, effectively assuming a decision of No Match. This is primarily used by a small number of customers who do not want to take on the administrative burden of manually reviewing and resolving potential matches. PowerSchool advises customers not to use this option. In the standard data delivery process, if any delivery schema (for example, student or contact) has a match status of Potential Match, the delivery of that record is prevented, forcing the user to decide to either match the schema to one of the potential matches (which will match to and update that record) or indicate that the schema is not a match for any of the potential matches (which will create a new record). |
| Matched Students are Undeliverable | This option only works with Deliver Now. In the standard data delivery process, the matched record is updated if there is a student schema with a match status of Match. This configuration option prevents the delivery of the record if the student schema has a match status of Match, preventing an existing student record from being updated. This is used within new, student-only forms as an additional method of preventing returning or existing students from registering or enrolling through a new student process. This option is rarely used. |
| Disable Protective Checks | The box should be unchecked to activate this feature. This configuration option, when enabled, allows delivery of any matched student schema regardless of first name, last name, or date of birth. In the standard data delivery process, if a student schema is matched to a student record in the SIS, but the first name is not an exact match, the last name is not an exact match, or the date of birth is not an exact match, the delivery of the record is prevented. This is referred to as Protective Checks and is intended to prevent the overwriting of student data with another student's data. PowerSchool recommends using this option for all clients using PowerSchool API delivery. |
| Use Pre-assigned Student Numbers for New Students | This configuration option uses an ID provided by Enrollment in the payload as the ID of the newly created student record. In the standard data delivery process, if a new student is created, the ID (student number) of that new student record is generated by the SIS. |
| Prohibit New Student Creation | Works with both API and Deliver Now. This configuration option prevents the delivery of the record if the student schema has a match status of No Match, preventing a new student record from being created. This is used within returning or existing student-only forms as an additional method of preventing new students from registering or enrolling through a returning or existing student process. In the standard data delivery process, a new student record is created if there is a student schema with a match status of No Match. This option is rarely used. |
| Include Inactive Students | Works with Manual Delivery, Deliver Now, and Submissions Workspace Matching. This configuration option is only available for PowerSchool SIS version 20.4.1.0 and later. It delivers to inactive students within the PowerSchool SIS and potentially re-enrolls them. Select this toggle to match inactive students. The delivery match window will include enrolling statuses of Active, Inactive, Transferred-Out, and Pre-Registered students. A versioning check automatically determines the version of PowerSchool SIS with inactive student matching and delivery. The check is as follows:
|
| Conditional Update of Non-Custodial Contacts | This configuration option adds a condition to the update.
In the standard data delivery process, when a contact schema is matched to a contact record in the SIS, the matched record will be updated in all cases. |
| Include Inactive Contacts | Works with Manual Delivery, Deliver Now, and Submissions Workspace Matching. This configuration option is only available for PowerSchool SIS version 20.4.1.0 and later. It delivers to inactive contacts within the PS SIS. Select this toggle to match inactive contacts and the delivery match window will include enrolling statuses of Active and Inactive contacts. A versioning check automatically determines the version of PowerSchool SIS with inactive student matching and delivery. The check is as follows:
|
| Create New Relationships when Relationship Details Change | This configuration option, when enabled, adds conditions to the update. If there is a change in one of the following relationship data points, the active relationship will have an end date applied to it, and a new relationship will be created: relationship, custody, emergency, lives with, school pickup, receives mail, and exclude from state reporting. In the standard data delivery process, when delivering contact data, any existing active relationship between the contact and the student is updated. |
| End Relationships with Old Contacts with Following Contact Types | The configuration of this option allows the user to specify a list of relationship types. If there are any contacts with active relationships with the student in the SIS with one of those relationship types that were not included in the form submission, those relationships will have an end date applied. It is common to have this set to Not Set, which will apply this behavior to active relationships that do not have a relationship value defined. In the standard data delivery process, contacts not included in the form submission are left alone in the SIS. This configuration option will end the relationships between the student and certain contacts. |
| End Old Contact Addresses | This configuration setting offers options for handling old contact addresses (addresses not included in the form submission). The default setting is Only Used Types, which will apply end dates to all addresses not included in the form submission that match the address type of one of the addresses included in the form submission. The other setting for this option is All Types, which will apply end dates to all addresses not included in the form submission. |
| Remove Old Contact Phones | This configuration setting offers options for handling old contact phones (phones not included in the form submission).
|
| Remove Old Contact Emails | This configuration setting offers options for handling old contact emails (emails not included in the form submission).
|
| Auto-Match to Contact when One Exact Match Found | This configuration option allows for the contact schema without IDs to be automatically matched to a record, as long as it passes more stringent matching criteria, and as long as it is the only record that passes the matching criteria. Use this feature to reduce the amount of administrative burden of reviewing and resolving potential matches for the contact schema manually. In the standard data delivery process, if there is no ID present for a contact, there is no pathway for that contact schema to be matched to a record automatically. |
| Ignore Address Component of Contact Matching when Address Not Present | This configuration option validates if there are no exact address matches, and no partial address matches, and “Ignore Address Component of Contact Matching when Address Not Present” is checked in the UI, and the address component of the match criteria is ignored. A versioning check automatically determines the version of PowerSchool SIS with enhanced matching criteria. This check is as follows:
|
| Only Match to Contacts Already Linked to Student | This configuration option limits the scope to only those active contact records already linked to the student. This feature ensures that each contact without an ID is created anew when creating a new student record. However, if a contact ID is present and matches a contact record in the SIS, that contact record will be matched to and updated, whether it was linked to the student already or not. This is used by customers who wish to manage a set of contacts on a per-student basis, effectively ignoring the many-to-many relational data structure implemented by Student Contacts. In the standard data delivery process, the entire set of active contact records in the SIS is considered part of contact matching. This option is very rarely used. |
| Enhanced Match Criteria | When enabled, the matching logic uses an enhanced algorithm to find the exact and potential match. For student matching, it uses student ID, first name, last name, and date of birth. For contact matching, it uses a combination of the contact's ID, first name, last name, active address(es), email address(es) including web access account email address, and phone number plus extension. Contact matching also relies on other configuration options noted elsewhere on this page, including Include Inactive Contacts, Auto-Match to Contact when One Exact Match Found, Ignore Address Component of Contact Matching when Address Not Present, and Only Match to Contacts Already Linked to Student. Refer to the Enhanced Match Criteria and Schema for more details about contact matching rules and expected behaviors. |
| Auto-Match to Student when One Exact Match Found | This configuration option is only available when the Enhanced Match Criteria option is selected. The option is only available for PowerSchool SIS version 20.11.0.0 and later. In the standard data delivery process, if there is no ID present for a student, there is no pathway for that student's schema to be matched to a record automatically. This configuration option provides a pathway for student schema without IDs to be automatically matched to a record, as long as it passes more stringent matching criteria and as long as it is the only record that passes that matching criteria. A versioning check automatically determines the version of PowerSchool SIS in relation to enhanced matching criteria. This check is as follows:
|
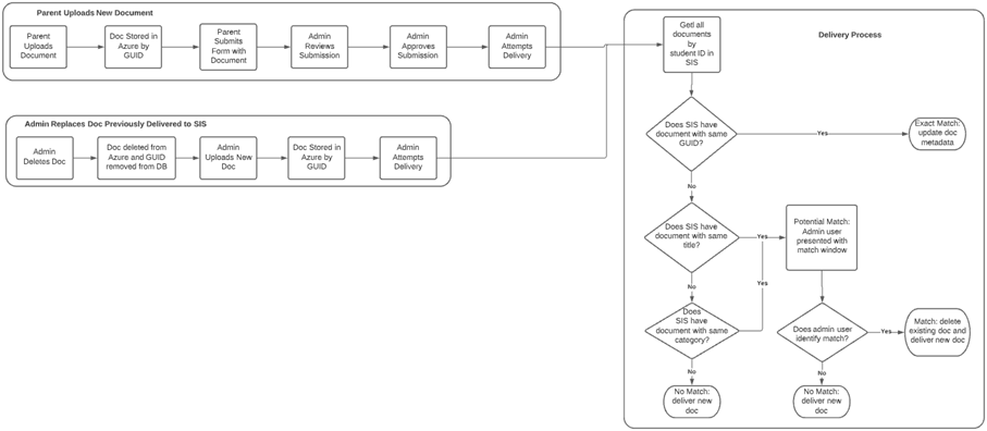
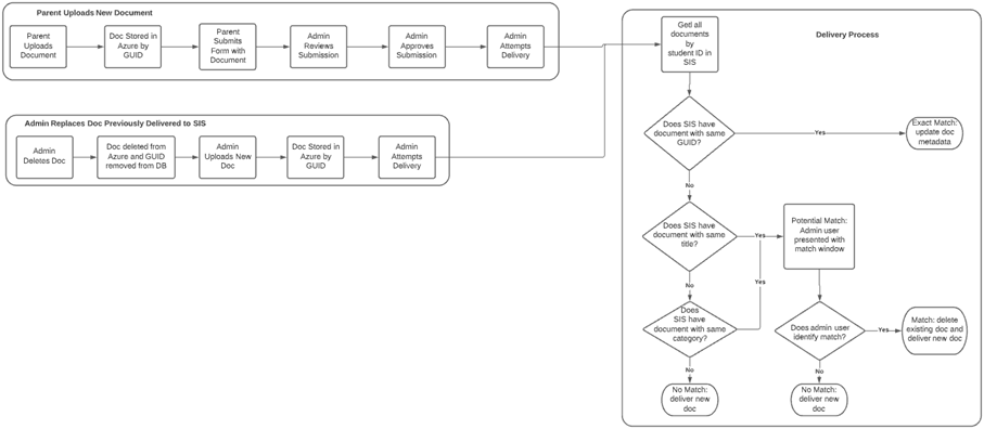
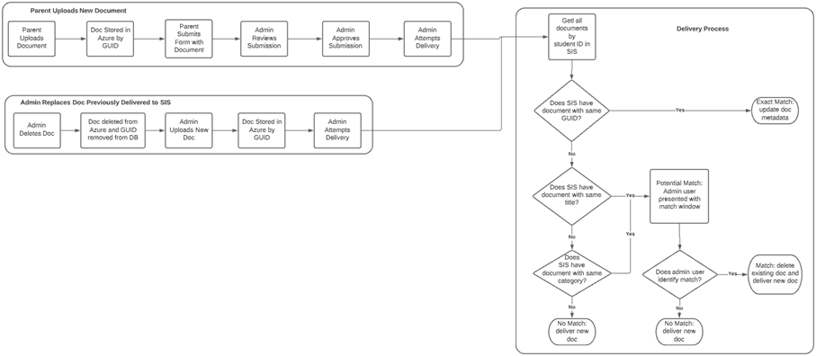
| Document Matching | This option is only available for PowerSchool SIS version 20.4.5.0 and later. The configuration has two settings:
The algorithm for document matching and delivery is as follows:
A versioning check automatically determines the version of PowerSchool SIS in relation to document matching and delivery. The check is as follows:
|
| Calculate Original Contact Types | When selected, this configuration option enables the Original Contact Type calculation. The calculation determines the value to be sent for the relationship or original Contact Type field for each contact schema. The original contact type is a field used in PowerSchool SIS to relate a contact record to PowerSchool's legacy mother, father, guardian, and emergency contact fields. |
| Alternate Father Values | This configuration option is only available if the Calculate Original Contact Types option is selected. It allows the user to define a comma-delimited list of contact relationships that can be used as the alternate value for determining the father's original contact type. |
| Alternate Mother Values | This configuration option is only available if the Calculate Original Contact Types option is selected. It allows the user to define a comma-delimited list of contact relationships that can be used as the alternate value for determining the mother's original contact type. |
| Disable Deliver All Records Mode | Removes the Deliver All button from the Data Delivery page, so each record must be delivered individually. |
Health Integration Configuration Options
| Configuration Option | Description | Schema |
|---|---|---|
| Set 'Show Concern in Alert' to False | This option ensures that each newly created health concern is not shown in the health alert for the student in PowerSchool SIS until it is reviewed and enabled by the nurse.
| Health Concerns |
| Set 'Show Comment in Alert' to False | This option ensures that each newly created or updated Health Concern comment is not shown in the health alert for the student in PowerSchool SIS until it is reviewed and enabled by the nurse.
| Health Concerns |
| End Old Health Concerns | This option ensures that any existing health concern records for the student not included in the form submission have a StopDate applied to them, assuming they are no longer relevant.
| Health Concerns |
| End Old Medications | This option ensures that any existing Health Medication records for the student not included in the form submission have an EndDate applied to them, assuming they are no longer relevant.
| Health Medication |
