PowerSchool SIS Health Matching
PowerSchool Enrollment integrates with the HealthConcerns and HealthMedication core tables in PowerSchool SIS and any core or custom 1-to-1 extension off these tables. Data within the tables and extensions can be read and pre-populated into Roster records or forms. Form submission data is written to the tables and extensions, including creating new records and matching to and updating existing records.
Health Concerns Matching
The HealthConcerns table is a one-to-many (OTM) table in relationship with the student. However, the user does not interact with potential matches. The matching logic always determines a match or no match for each record in the schema.
- Check if there is an exact match on Health Concern where the Stop Date in PowerSchool SIS is either empty or in the future.
- If no such record exists, there is no match, and a new record is created.
- If one or more records exist, go to Step 2.
- Check if only one record exists that is an exact match on Health Concern where the Stop Date in PowerSchool SIS is either empty or in the future.
- If only one record exists, there is a match.
- If two or more records exist, the match occurs to the last record based on ID (the more recently created record with the highest ID).

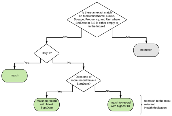
Health Medication Matching
- Check if records exist with an exact match on Medication Name, Route, Dosage, Frequency, and Unit, where the End Date in PowerSchool SIS is either empty or in the future.
- If no such record exists, there is no match, and a new record is created.
- If one or more records exist, go to Step 2.
- Check if only one record exists that is an exact match on Medication Name, Route, Dosage, Frequency, and Unit, where the End Date in PowerSchool SIS is either empty or in the future.
- If only one record exists, there is a match.
- If two or more records exist, go to Step 3.
- Check if one or more records have a Start Date.
- If such records exist, the match occurs to the record with the latest Start Date.
- If no such records exist, the match occurs to the last record with the highest ID (the more recently created record).
