eSchoolPlus Student Matching
Student matching happens automatically based on your delivery options when you initiate the Deliver Data task and load or create the delivery batch. This page describes how the system checks matching criteria in the eSchoolPlus local database or an external database like DELSIS (from ESP Version 20.4) during student matching. After the process completes, the system-generated results appear as matches, no matches, or potential matches. You must use the Match window to confirm or reject any potential matches before delivery.
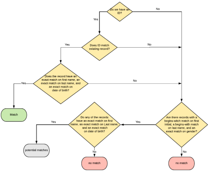
Student Matching (Batch Load)
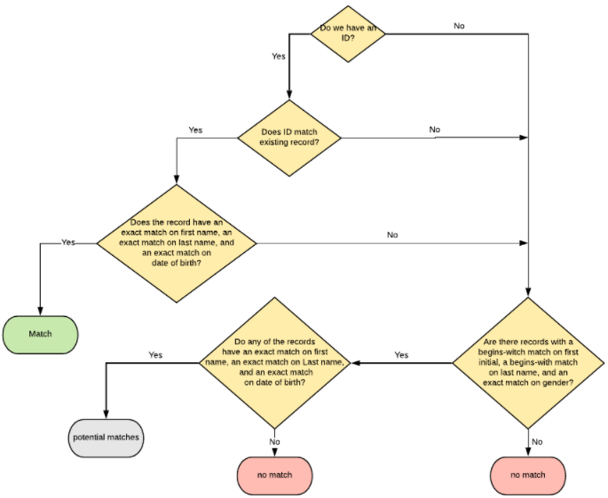
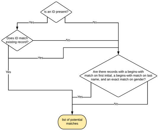
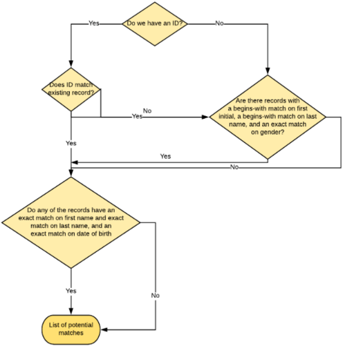
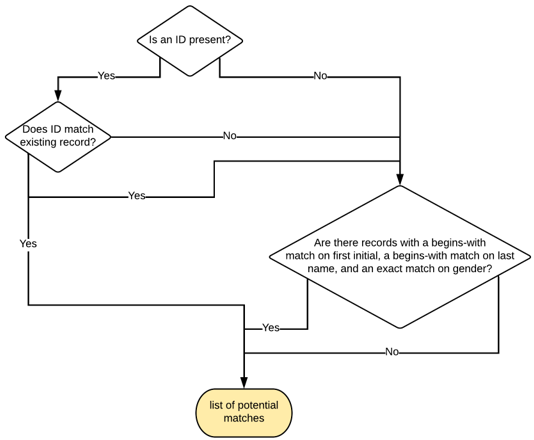
Check if a student ID exists in eSchoolPlus that matches the existing record.
If the student ID exists and matches the existing record, it is considered a match.
If the student ID does not exist or does not match the existing record, go to Step 2.
Check if records exist with a begins-with match on the first initial and last name and an exact match on gender.
If such records exist, they are considered potential matches.
If no such records exist, there is no match.

Student Matching (Batch Load) Schema
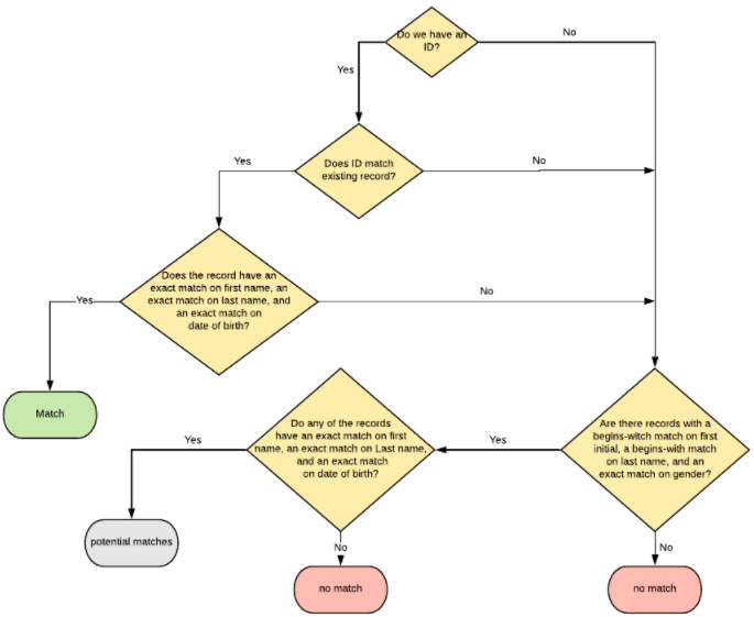
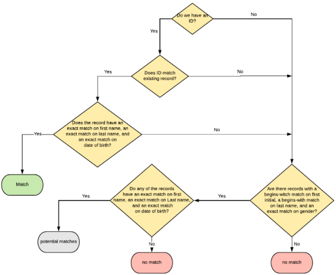
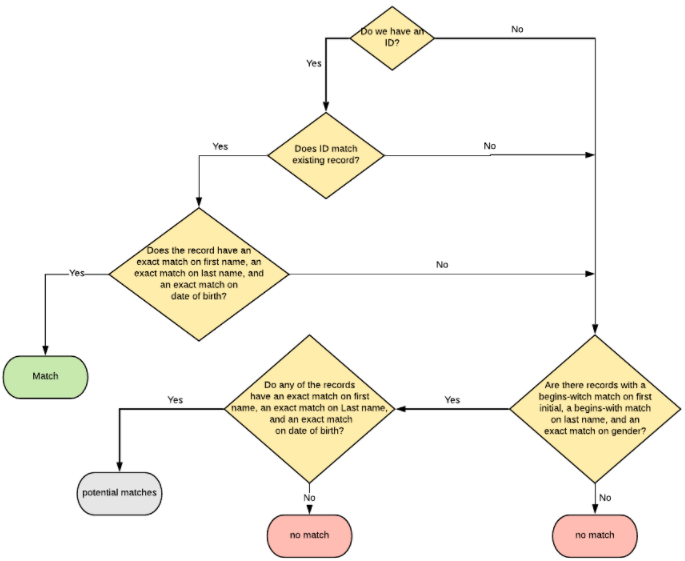
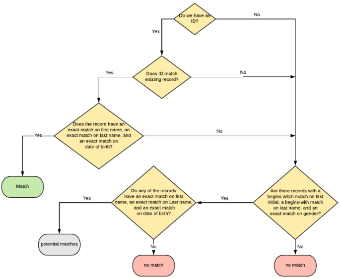
Student Matching (Batch Load, Protective Checks)
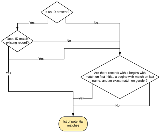
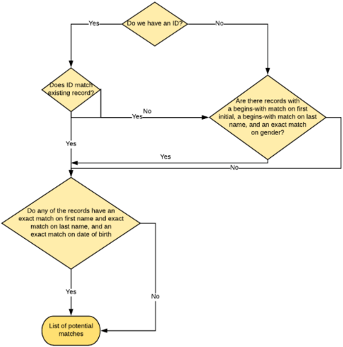
Check if a student ID exists in eSchoolPlus that matches the existing record.
If the student ID exists and matches the existing record, go to Step 2.
If the student ID does not exist or does not match the existing record, go to Step 3.
Check if records exist with an exact match on the first name, last name, and date of birth.
If such a record exists, it is considered a match.
If no such records exist, go to Step 3.
Check if records exist with a begins-with match on the first initial and last name and an exact match on gender.
If such records exist, go to Step 4.
If no such records exist, there is no match.
Check if records exist with an exact match on the first name, last name, and date of birth.
If such records exist, they are considered potential matches.
If no such records exist, there is no match.

Student Matching (Batch Load, Protective Checks) Schema
Student Matching (Match Window)
In the Match window, the following are considered potential matches:
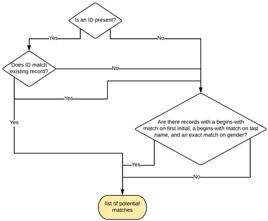
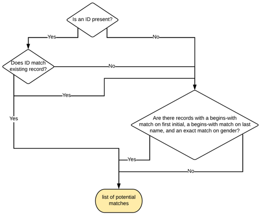
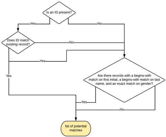
The student ID exists in eSchoolPlus.
The student ID matches existing records.
Records exist with a begins-with match on first initial and last name and an exact match on gender in eSchoolPlus. The list of potential matches includes all student statuses. However, from eSchoolPlus version 19.11.5.0 and Enrollment version 20.5.0.0 onwards, an additional parameter is checked in Step 3:
Check if Include Inactive Student set to True or False in the Delivery Target configuration.
If set to True, it includes Active, Pre-Registered, and Inactive status students and considers all potential matches.
If set to False, it includes only Active and Pre-Registered status students and considers all potential matches.

Student Matching (Match Window) Schema
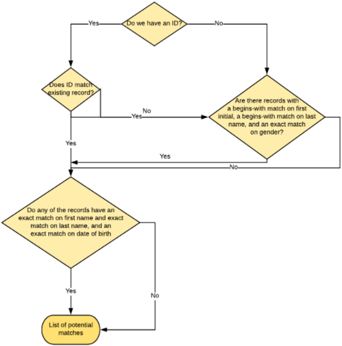
Student Matching (Match Window, Protective Checks)
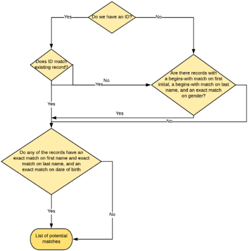
Check if a student ID exists in eSchoolPlus that matches the existing record and has an exact match on first name, last name, and gender.
If such a record exists, it is added to the list of potential matches.
If the student ID does not match an existing record, go to Step 2.
If the record does not have an exact match on first name, last name, or gender, go to Step 2.
Check if records exist with a begins-with match on first initial and last name and an exact match on date of birth.
If such records exist, go to Step 3.
If records do not meet the criteria, they are considered as potential matches in Step 3.
Check if the records have an exact match on first name, last name, and date of birth.
If records match, they are added to the list of potential matches.
If records do not meet the criteria, they are added to the list of potential matches.

Student Matching (Match Window, Protective Checks) Schema
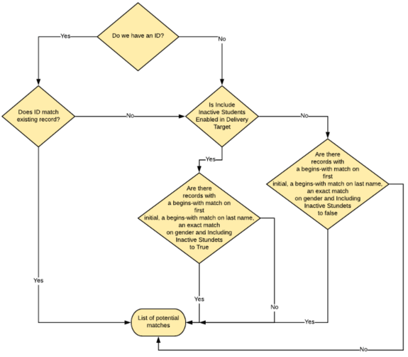
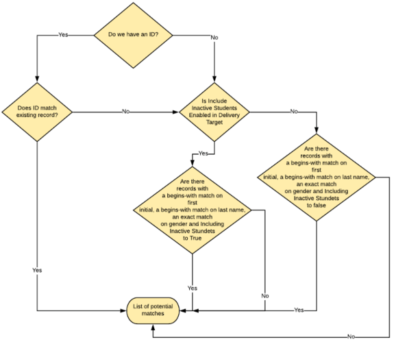
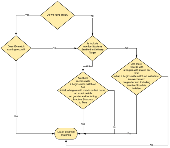
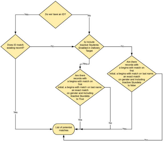
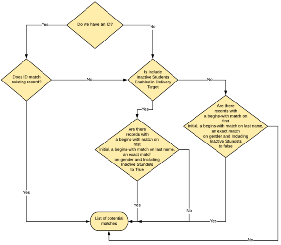
Student Matching (Match Window, Include Inactive Students)
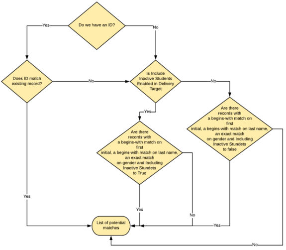
Check if the student ID exists in eSchoolPlus.
If the ID matches the existing record, it is added to the list of potential matches.
If not, go to Step 2.
Check if Include Inactive Students is enabled in the Delivery Target configuration.
If enabled, go to Step 3.
If not enabled, go to Step 4.
Check if records exist with a begins-with match on first initial and last name, an exact match on gender, and Including Inactive Students is set to True.
If such records exist, they are added to the list of potential matches.
Records that do not meet the criteria are added to the list of potential matches.
Check if records exist with a begins-with match on first initial and last name, an exact match on Gender, and Including Inactive Students is set to false.
If such records exist, they are added to the list of potential matches.
Records that do not meet the criteria are added to the list of potential matches.

Student Matching (Match Window, Include Inactive Students) Algorithm
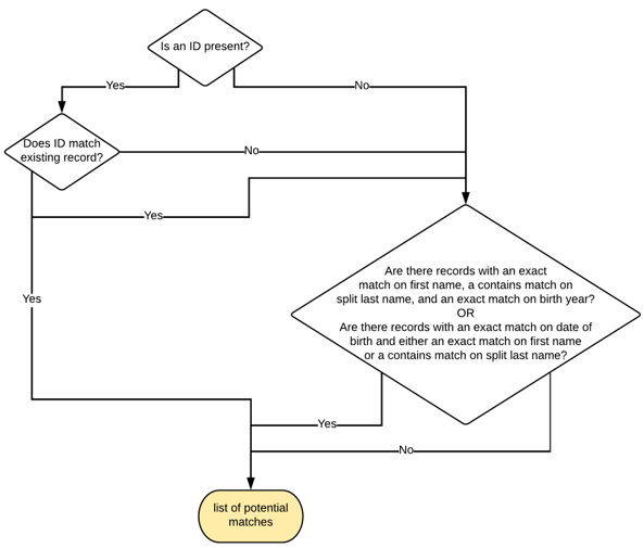
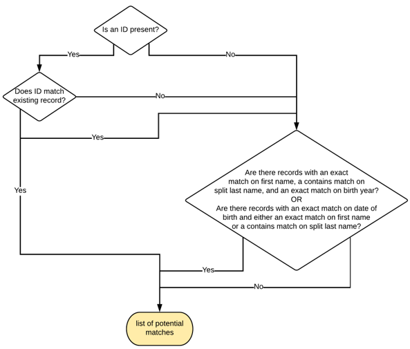
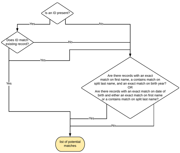
Enhanced Student Matching
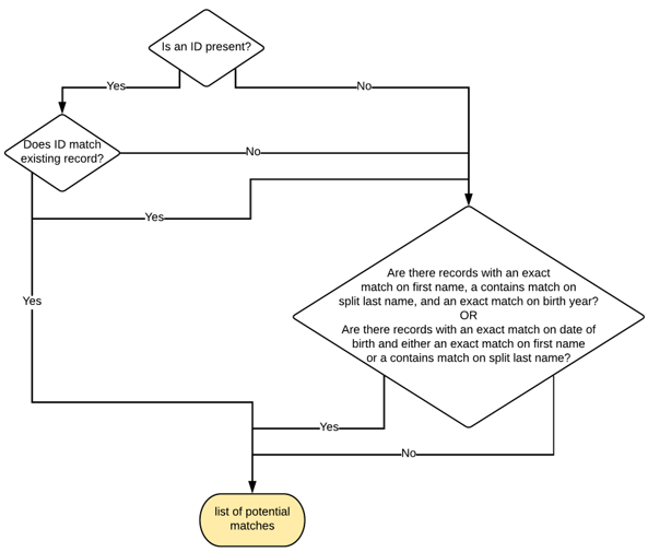
Check if a student ID exists that matches the record in eSchoolPlus.
If the student ID exists and matches the existing record, it is considered a match.
If there is no student ID or the student ID does not match the record in eSchoolPlus, go to Step 2.
Check if records exist in eSchoolPlus with:
an exact match on first name and a contains-match on split last names, and a match on birth year
or
an exact match on date of birth and either an exact match on first name or a contains-match on split last names.If such a record exists, it is considered a potential match.
If no such records exist, there is no match.
A contains-match on split last name is performed based on the following conditions:
If the last name value entered in Enrollment contains no spaces or hyphens, do a "contains" search for the name listed.
If the last name value contains spaces, split the string by the spaces and do a "contains" search for each of the names.
If the last name value contains hyphens, split the string by the hyphens and do a "contains" search for each of the names.
If the last name contains hyphens and spaces, split the string by hyphens and spaces and do a "contains" search for each of the names.

Enhanced Student Matching Schema
Enhanced Student Matching (Match Window)
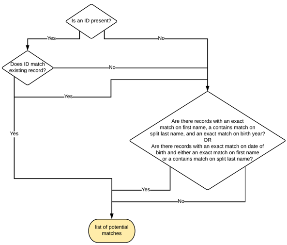
Check if a student ID exists that matches the record in eSchoolPlus.
If such a record exists, it is added to the list of potential matches.
If there is no student ID or the student ID does not match the record in eSchoolPlus, go to Step 2.
Check if records exist in SchoolPlus with:
an exact match on first name and a contains-match on split last names, and an exact match on birth year
or
an exact match on date of birth and either an exact match on first name or a contains-match on split last names.If such records exist, they are added to the list of potential matches.
If records do not meet the criteria, they are added to the list of potential matches.
A contains-match on split last name is performed based on the following conditions:
If the last name value entered in Enrollment contains no spaces or hyphens, do a "contains" search for the name listed.
If the last name value contains spaces, split the string by the spaces and do a "contains" search for each of the names.
If the last name value contains hyphens, split the string by the hyphens and do a "contains" search for each of the names.
If the last name contains hyphens and spaces, split the string by hyphens and spaces and do a "contains" search for each of the names.

Enhanced Student Matching (Match Window) Schema
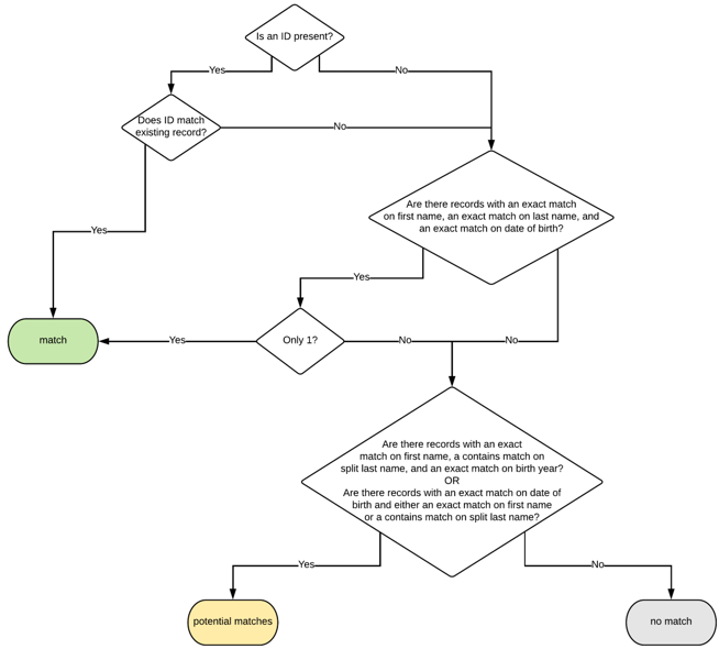
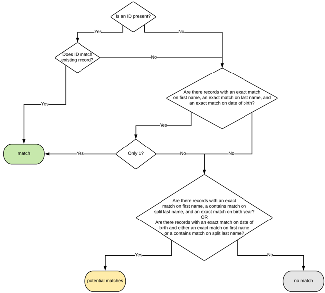
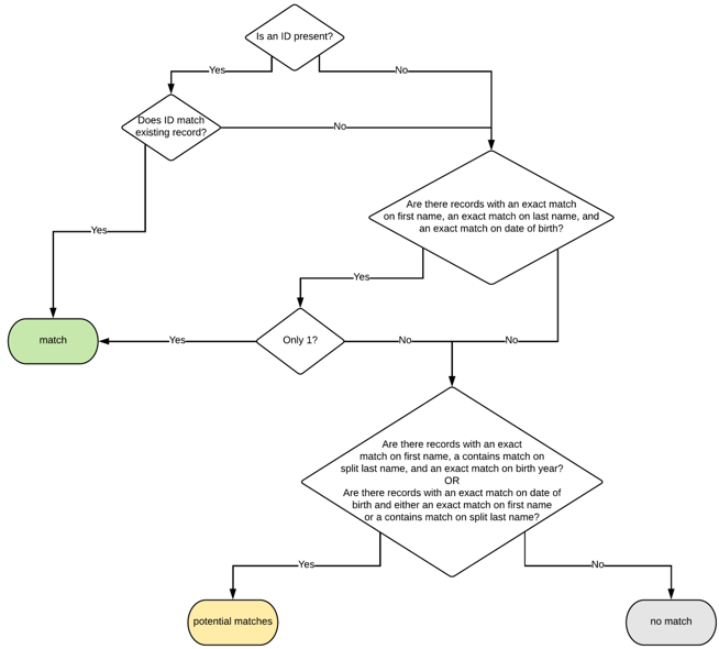
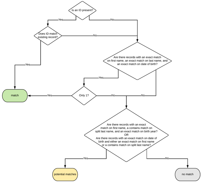
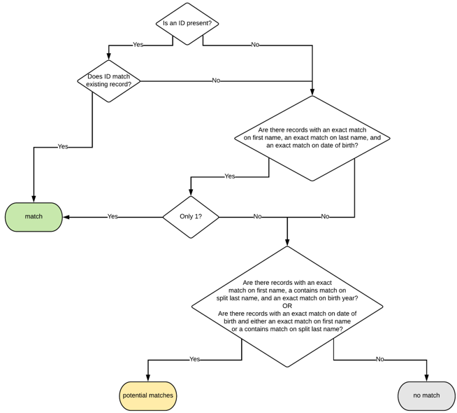
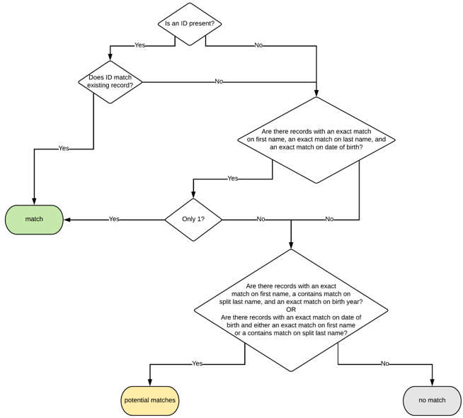
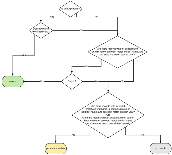
Enhanced Student Matching (Automatically Match When an Exact Match Is Found)
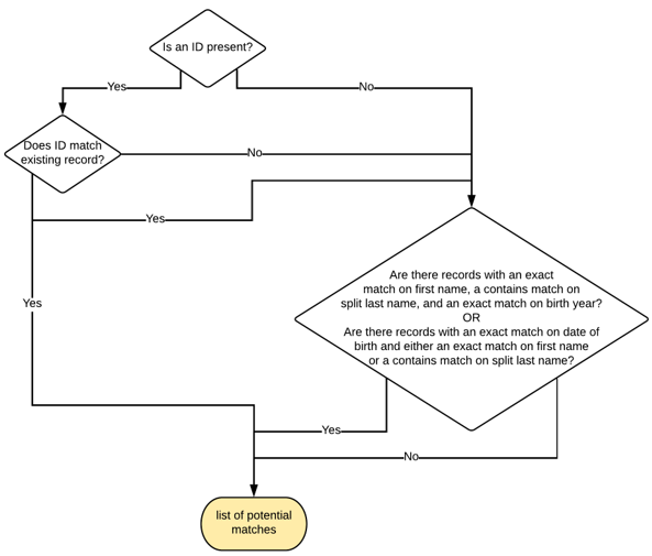
Check if a student ID exists that matches the record in eSchoolPlus.
If such a record exists, it is considered a match.
If there is no student ID or the student ID does not match the record in eSchoolPlus, go to Step 2.
Check if records exist with an exact match on first name, last name, and date of birth in eSchoolPlus.
If only one such record exists, it is considered a match.
If no students or more than one student meet the exact-match criteria, go to Step 3.
Check if records exist in eSchoolPlus with:
an exact match on first name and a contains-match on split last names, and an exact match on birth year
or
an exact match on date of birth and either an exact match on first name or a contains-match on split last names.If such a record exists, the student is considered a potential match.
If no such record exists, the student is considered a no-match.
A contains-match on split last name is performed based on the following conditions:
If the last name value entered in Enrollment contains no spaces or hyphens, do a "contains" search for the name listed.
If the last name value contains spaces, split the string by the spaces and do a "contains" search for each of the names.
If the last name value contains hyphens, split the string by the hyphens and do a "contains" search for each of the names.
If the last name contains hyphens and spaces, split the string by hyphens and spaces and do a "contains" search for each of the names.

Enhanced Student Matching (Automatically Match When an Exact Match Is Found) Schema