eSchoolPlus Contact Matching
Contact matching happens automatically based on your delivery options when you initiate the Deliver Data task and load or create the delivery batch. This page describes how the system checks matching criteria during contact matching. After the process completes, the system-generated results appear as matches, no matches, or potential matches. You must use the Match window to confirm or reject any potential matches before delivery.
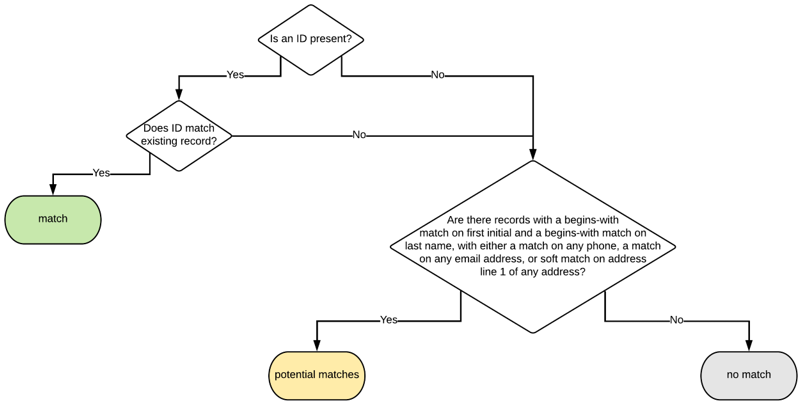
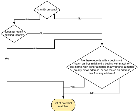
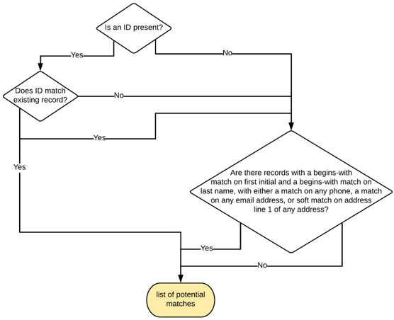
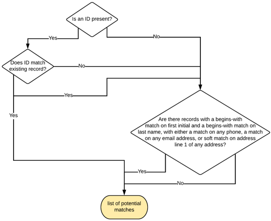
Simplified Contact Matching (Batch Load)
Check if a contact ID exists in eSchoolPlus that matches the existing record.
If the contact ID exists and matches the existing record, it is considered a match.
If the contact ID does not exist or does not match the existing record, go to Step 2.
Check if records exist with a begins-with match on first initial and last name, and either a match on any phone number, a match on any email address, or a soft match on address line 1 of any address.
If such records exist, they are considered potential matches.
If no such records exist, there is no match.

Simplified Contact Matching (Batch Load) Schema
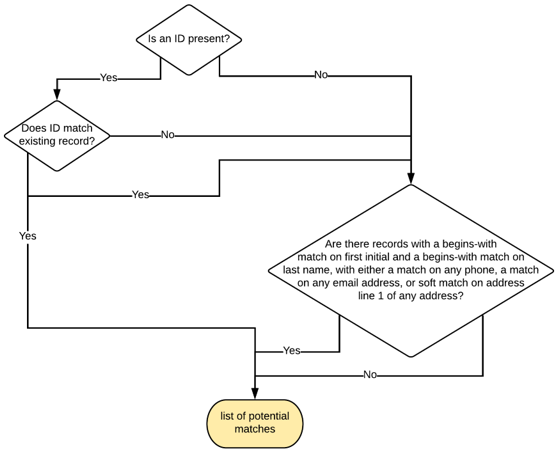
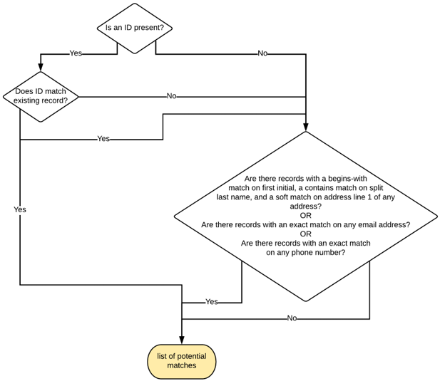
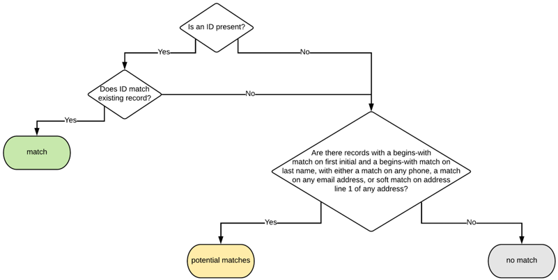
Simplified Contact Matching (Match Window)
Check if a contact ID exists in eSchoolPlus that matches the existing record.
If such a record exists, it is added to the list of potential matches.
If the contact ID does not exist or it does not match existing records, go to Step 2.
Check if records exist with a begins-with match on first initial and last name, and either a match on any phone number, a match on any email address, or a soft match on address line 1 of any address.
If such records exist, they are added to the list of potential matches.
If records do not meet the criteria, they are added to the list of potential matches.

Simplified Contact Matching (Match Window) Schema
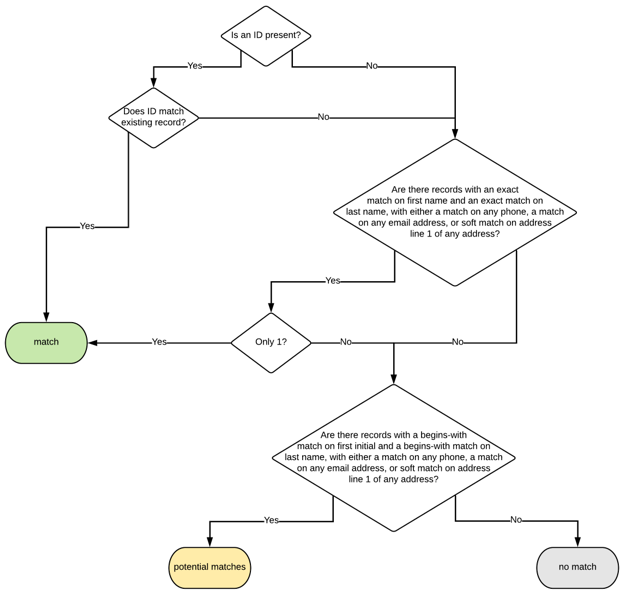
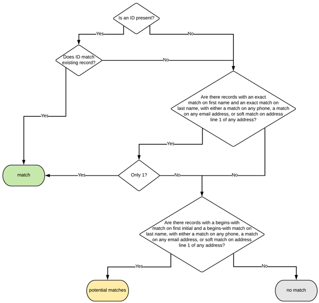
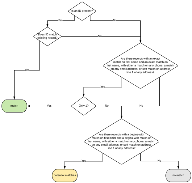
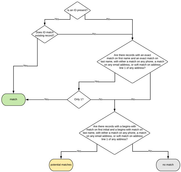
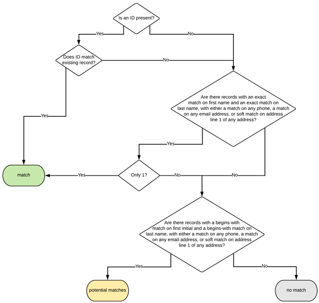
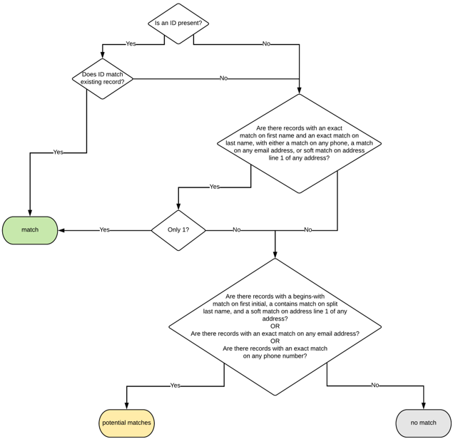
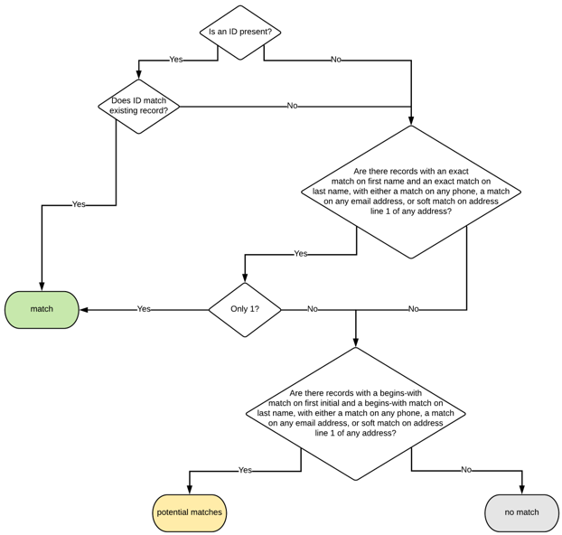
Simplified Contact Matching (Batch Load, Automatically Match When an Exact Match Is Found)
Check if a contact ID exists in eSchoolPlus that matches the existing record.
If the contact ID exists and matches the existing record, it is considered a match.
If the contact ID does not exist or does not match the existing record, go to Step 2.
Check if records exist with an exact match on first and last name, and either a match on any phone number, a match on any email address, or a soft match on address line 1 of any address.
If only one such record exists, it is considered a match.
If there are no such records or more than one record meets the criteria, go to Step 3.
Check if records exist with a begins-with match on first initial and last name, with either a match on any phone number, a match on any email address, or a soft match on address line 1 of any address.
If such records exist, they are considered potential matches.
If no such records exist, there is no match.

Simplified Contact Matching (Batch Load, Automatically Match When an Exact Match Is Found) Schema
Enhanced Contact Matching
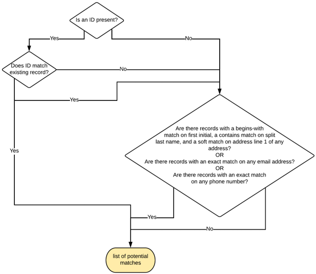
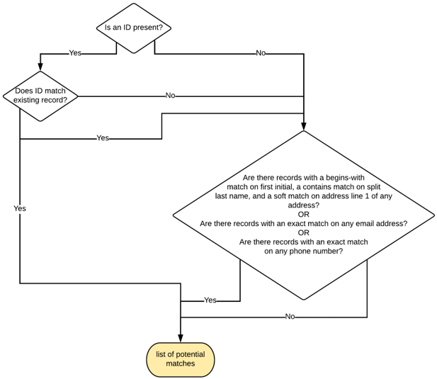
Check if a contact ID exists in eSchoolPlus that matches the existing record.
If the contact ID exists and matches the existing record, it is considered a match.
If the contact ID does not exist or does not match the existing record, go to Step 2.
Check if records exist with:
a begins-with match on first initial and a contains-match on split last names and a soft match on address line 1 of any address
or
an exact match on any email address
or
an exact match on any phone number.If such a record exists, it is considered a potential match.
If no such records exist, there is no match.
A contains-match on split last name is performed based on the following conditions:
If the last name value entered in Enrollment contains no spaces or hyphens, do a "contains" search for the name listed.
If the last name value contains spaces, split the string by the spaces and do a "contains" search for each of the names.
If the last name value contains hyphens, split the string by the hyphens and do a "contains" search for each of the names.
If the last name contains hyphens and spaces, split the string by hyphens and spaces and do a "contains" search for each of the names.

Enhanced Contact Matching Schema
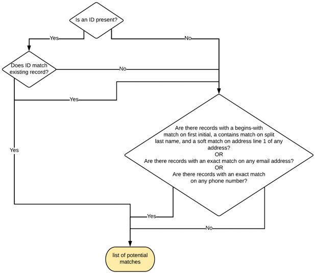
Enhanced Contact Matching (Match Window)
Check if a contact ID exists in eSchoolPlus that matches the existing record.
If such a record exists, it is added to the list of potential matches.
If the contact ID does not exist or does not match the existing record, go to Step 2.
Check if records exist with:
a begins-with match on first initial and a contains-match on split last names, and a soft match on address line 1 of any address
or
an exact match on any email address
or
an exact match on any phone number.If such records exist, they are added to the list of potential matches.
If records do not meet the criteria, they are added to the list of potential matches.
A contains-match on split last name is performed based on the following conditions:
If the last name value entered in Enrollment contains no spaces or hyphens, do a "contains" search for the name listed.
If the last name value contains spaces, split the string by the spaces and do a "contains" search for each of the names.
If the last name value contains hyphens, split the string by the hyphens and do a "contains" search for each of the names.
If the last name contains hyphens and spaces, split the string by hyphens and spaces and do a "contains" search for each of the names.

Enhanced Contact Matching (Match Window) Schema
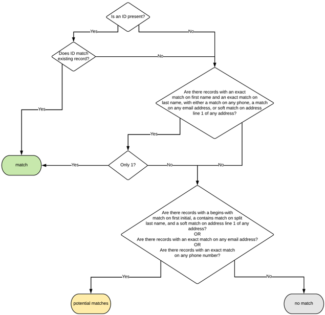
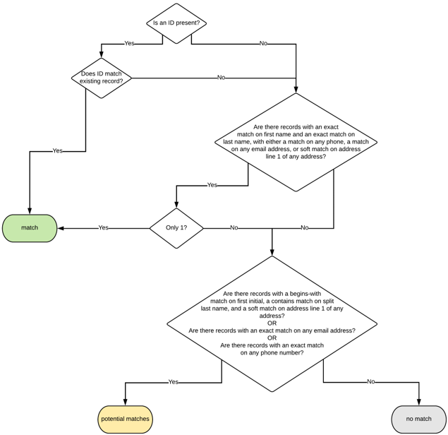
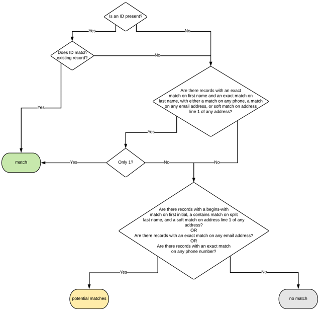
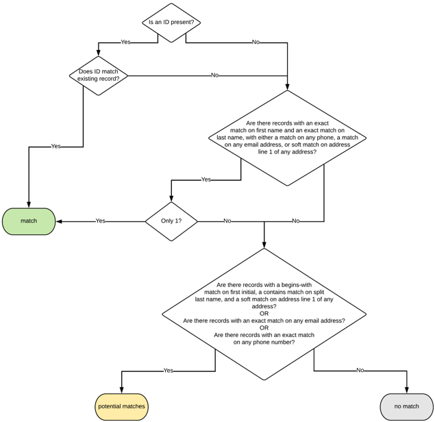
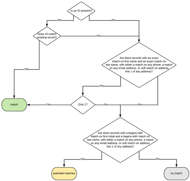
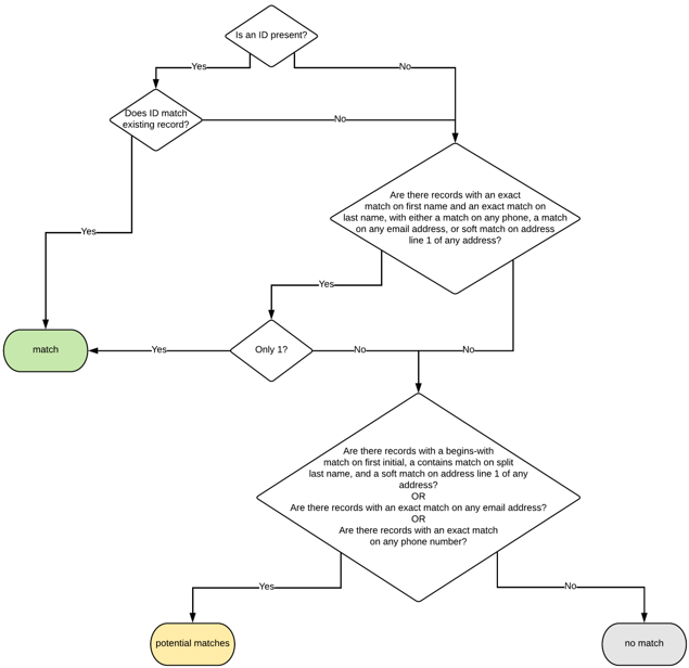
Enhanced Contact Matching (Automatically Match When an Exact Match Is Found)
Check if a contact ID exists in eSchoolPlus that matches the existing record.
If such a record exists, it is considered a match.
If the contact ID does not exist or does not match the existing record, go to Step 2.
Check if records exist with an exact match on first and last name, with either a match on any phone number, a match on any email address, or a soft match on address line 1 of any address.
If only one such record exists, it is considered a match.
If no contacts or more than one contact meet the match criteria, go to Step 3.
Check if records exist with:
a begins-with match on the first initial of the first name and a contains-match on split last names, and a soft match on address line 1 of any address
or
an exact match on any email address
or
an exact match on any phone number.If such a record exists, the contact is considered a potential match.
If no such records exist, there is no match.
A contains-match on split last name is performed based on the following conditions:
If the last name value entered in Enrollment contains no spaces or hyphens, do a "contains" search for the name listed.
If the last name value contains spaces, split the string by the spaces and do a "contains" search for each of the names.
If the last name value contains hyphens, split the string by the hyphens and do a "contains" search for each of the names.
If the last name contains hyphens and spaces, split the string by hyphens and spaces and do a "contains" search for each of the names.

Enhanced Contact Matching (Automatically Match When an Exact Match Is Found) Schema